Peer Review Process
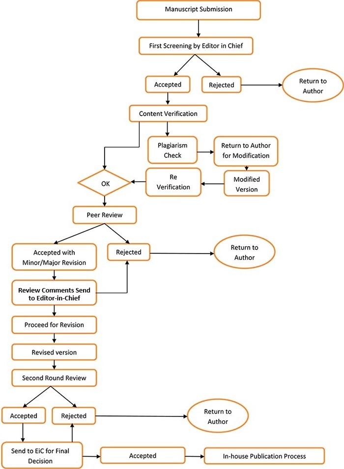
The submitted manuscript is first reviewed by an editor. It will be evaluated in the office, whether it is suitable for BITJournal: Bangka Information Technology journal. Focus and scope or has a major methodological flaw and similarity score by using Turnitin.
The manuscript will be sent to at least two anonymous reviewers (Double Blind Review). Reviewer's comments sent to the corresponding author for necessary actions and responses.
The suggested decision will be evaluated in an editorial board meeting. Afterward, the editor will send the final decision to the corresponding author.
Double Blind Review
BITJournal ensures a double-blind (double-anonymous) peer-review process, where the identities of both the authors and reviewers are concealed from each other. This helps maintain objectivity and fairness in the evaluation process, minimizing potential biases.
Utilizing feedback from the peer review process, the Editor will make a final publication decision. The review process will take approximately 4 to 8 weeks.
Correspondence
All correspondence concerning manuscripts should be directed to the Editor of BITJournal: Bangka Information Technology Journal, and cc to bitjournal@ubb.ac.id. The Editor will direct all correspondence to the lead author; the lead author is responsible for sharing communications with other authors. Beyond communication concerning the review, manuscripts accepted for publication may require additional correspondence to complete copyediting and layout editing.
The Peer Review Process shown as following figure:







